校园
视频
图片
根据体育总局办公厅、教育部办公厅关于印发《2026年普通高等学校运动训练、武术与民族传统体育专业招生管理办法》的通知(体科字〔2025〕171号)的文件精神,同济大学2026年继续开展运动训练专业招生工作,结合学校实际,制定本招生简章。
一、招生专业及招生计划
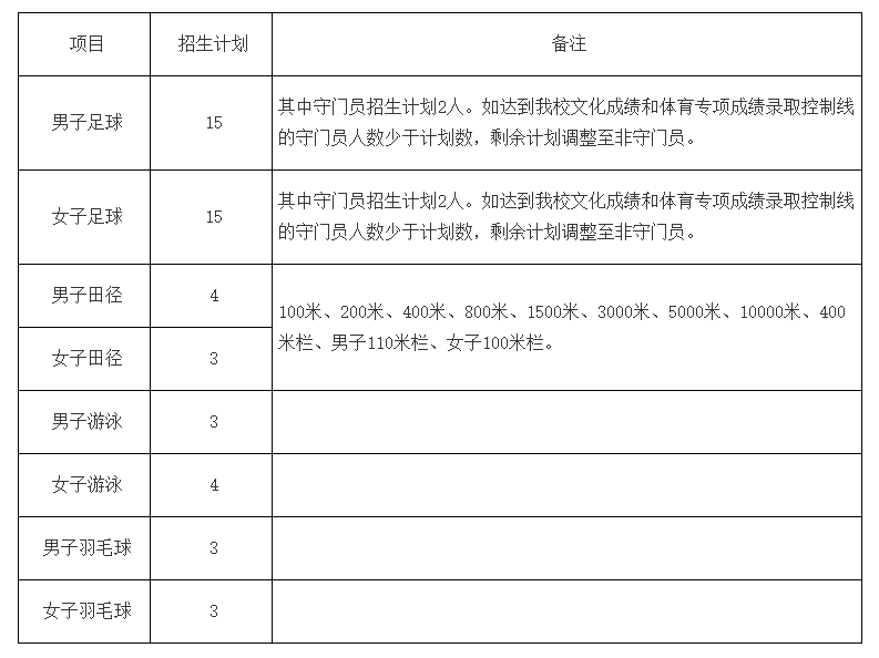
我校2026年运动训练专业招生计划不超过50人,具体各项目招生计划如下:

二、招生对象及要求
1.符合2026年普通高考报名条件,且必须参加生源所在地省级招生考试机构组织的普通高考报名(具体按各省级招生考试机构要求执行)。
2.具备招生项目的一级(含)以上运动员技术等级称号(以“国家体育总局运动员技术等级系统”公示的数据信息为准)。考生本人的运动员技术等级项目应与报考的招生项目一致,考生如具备所报考项目的多个运动员技术等级证书,报名时需填报所有符合报名要求的运动员技术等级证书。等级证书审批日期为2016年1月1日至2026年3月10日。
3.身体健康,符合教育部颁布的《普通高等学校招生体检工作指导意见》要求。
三、报名、考试、录取及复查
1.报名
考生根据《2026年普通高等学校运动训练、武术与民族传统体育专业招生管理办法》(详见附件)要求,统一在“中国运动文化教育网”(www.ydyeducation.com)或“体教联盟APP”中“普通高等学校运动训练、武术与民族传统体育专业招生系统”进行注册并报名。
注册时间为2026年2月1日12:00至3月10日18:00
报名时间为2026年3月1日12:00至3月10日18:00
2.考试
运动训练专业招生实行文化考试和体育专项考试相结合的办法进行。
(1)文化考试
考生必须参加普通高考报名所在地省级招生考试机构组织的文化考试。文化考试科目为语文、数学、政治、英语四科,各科满分为150分,四科满分600分。
2026年文化考试时间:

(2)体育专项考试
体育专项考试采用全国统考方式进行,满分100分。体育总局委托有关院校组织体育专项考试。体育专项考试时间为2026年3月20日至5月12日。考生依据报名项目进行体育专项考试,不得跨项参加考试。考生务必关注“中国运动文化教育网”、“体教联盟APP”或组考院校官网,查询体育专项考试具体安排、考生须知等信息,按要求参加体育专项考试。
3.录取
(1)文化成绩录取控制线:不低于300分。持有运动健将技术等级证书的考生,可在我校文化成绩录取控制线下降20分录取。
(2)体育专项成绩录取控制线:男子游泳不低于95分,女子游泳不低于90分,田径不低于85分,其他项目不低于80分。
(3)在达到我校文化和体育专项成绩最低录取控制线的基础上,我校根据考生的文化成绩和体育专项成绩按3:7的比例计算考生录取综合分,具体公式:综合分=(文化成绩/6)×30%+体育专项成绩×70%。综合分计算时保留小数点后两位,采用四舍五入计数保留法。
(4)我校根据各招生项目的招生计划,按照综合分从高到低,分项目优先录取一志愿考生,未完成招生计划的情况下,再录取二志愿考生。综合分相同的考生以运动等级高者优先录取;综合分相同且运动等级也相同的考生,按照体育专项成绩的高低为录取顺序;综合分、运动等级、体育专项成绩均相同的考生,依次以语文、外语、数学成绩的高低为录取顺序。
(5)拟录取名单在我校本科招生网进行公示。考生所在省级招生管理部门将对拟录取名单进行审核,经审核同意后办理正式录取手续。已被运动训练专业录取的考生,不再参加普通高考及高校高水平运动队的录取。
4.复查
新生报到后,我校将根据教育部文件规定进行新生入学资格审查和专业复测工作。对于在报名、考试、体检等环节中以弄虚作假手段取得录取资格的新生,我校将取消其录取资格,并依据有关规定进行处理。
四、其他
1.为确保招生工作公平、公开和公正,运动训练专业招生工作接受我校招生工作监督小组的严格监督,同时接受社会监督。学校纪检监察机构监督邮箱:jcc@tongji.edu.cn。
2.运动训练录取的考生入学后不实行校内转专业政策。
3.运动训练专业学费和住宿费具体费用标准按照入学当年学校公示的标准执行。
4.若教育部、国家体育总局及生源所在地省级招生考试机构相关政策有所调整,我校将作相应调整。
5.本简章由同济大学本科生院招生办公室负责解释。
五、联系方式
同济大学本科生院招生办公室:021-65982643
同济大学国际足球学院:021-65986799王老师,021-55135079沈老师
同济大学体育部:021-65985067徐老师(游泳、田径、羽毛球)
邮箱:tjzsb@tongji.edu.cn
同济大学本科生院招生办公室
2026年1月18日
2026-01-21 16:16:32
根据体育总局办公厅、教育部办公厅关于印发《2026年普通高等学校运动训练、武术与民族传统体育专业招生管理办法》的通知(体科字〔2025〕171号)的文件精神,同济大学2026年继续开展运动训练专业招生工作,结合学校实际,制定本招生简章。
一、招生专业及招生计划
我校2026年运动训练专业招生计划不超过50人,具体各项目招生计划如下:

二、招生对象及要求
1.符合2026年普通高考报名条件,且必须参加生源所在地省级招生考试机构组织的普通高考报名(具体按各省级招生考试机构要求执行)。
2.具备招生项目的一级(含)以上运动员技术等级称号(以“国家体育总局运动员技术等级系统”公示的数据信息为准)。考生本人的运动员技术等级项目应与报考的招生项目一致,考生如具备所报考项目的多个运动员技术等级证书,报名时需填报所有符合报名要求的运动员技术等级证书。等级证书审批日期为2016年1月1日至2026年3月10日。
3.身体健康,符合教育部颁布的《普通高等学校招生体检工作指导意见》要求。
三、报名、考试、录取及复查
1.报名
考生根据《2026年普通高等学校运动训练、武术与民族传统体育专业招生管理办法》(详见附件)要求,统一在“中国运动文化教育网”(www.ydyeducation.com)或“体教联盟APP”中“普通高等学校运动训练、武术与民族传统体育专业招生系统”进行注册并报名。
注册时间为2026年2月1日12:00至3月10日18:00
报名时间为2026年3月1日12:00至3月10日18:00
2.考试
运动训练专业招生实行文化考试和体育专项考试相结合的办法进行。
(1)文化考试
考生必须参加普通高考报名所在地省级招生考试机构组织的文化考试。文化考试科目为语文、数学、政治、英语四科,各科满分为150分,四科满分600分。
2026年文化考试时间:

(2)体育专项考试
体育专项考试采用全国统考方式进行,满分100分。体育总局委托有关院校组织体育专项考试。体育专项考试时间为2026年3月20日至5月12日。考生依据报名项目进行体育专项考试,不得跨项参加考试。考生务必关注“中国运动文化教育网”、“体教联盟APP”或组考院校官网,查询体育专项考试具体安排、考生须知等信息,按要求参加体育专项考试。
3.录取
(1)文化成绩录取控制线:不低于300分。持有运动健将技术等级证书的考生,可在我校文化成绩录取控制线下降20分录取。
(2)体育专项成绩录取控制线:男子游泳不低于95分,女子游泳不低于90分,田径不低于85分,其他项目不低于80分。
(3)在达到我校文化和体育专项成绩最低录取控制线的基础上,我校根据考生的文化成绩和体育专项成绩按3:7的比例计算考生录取综合分,具体公式:综合分=(文化成绩/6)×30%+体育专项成绩×70%。综合分计算时保留小数点后两位,采用四舍五入计数保留法。
(4)我校根据各招生项目的招生计划,按照综合分从高到低,分项目优先录取一志愿考生,未完成招生计划的情况下,再录取二志愿考生。综合分相同的考生以运动等级高者优先录取;综合分相同且运动等级也相同的考生,按照体育专项成绩的高低为录取顺序;综合分、运动等级、体育专项成绩均相同的考生,依次以语文、外语、数学成绩的高低为录取顺序。
(5)拟录取名单在我校本科招生网进行公示。考生所在省级招生管理部门将对拟录取名单进行审核,经审核同意后办理正式录取手续。已被运动训练专业录取的考生,不再参加普通高考及高校高水平运动队的录取。
4.复查
新生报到后,我校将根据教育部文件规定进行新生入学资格审查和专业复测工作。对于在报名、考试、体检等环节中以弄虚作假手段取得录取资格的新生,我校将取消其录取资格,并依据有关规定进行处理。
四、其他
1.为确保招生工作公平、公开和公正,运动训练专业招生工作接受我校招生工作监督小组的严格监督,同时接受社会监督。学校纪检监察机构监督邮箱:jcc@tongji.edu.cn。
2.运动训练录取的考生入学后不实行校内转专业政策。
3.运动训练专业学费和住宿费具体费用标准按照入学当年学校公示的标准执行。
4.若教育部、国家体育总局及生源所在地省级招生考试机构相关政策有所调整,我校将作相应调整。
5.本简章由同济大学本科生院招生办公室负责解释。
五、联系方式
同济大学本科生院招生办公室:021-65982643
同济大学国际足球学院:021-65986799王老师,021-55135079沈老师
同济大学体育部:021-65985067徐老师(游泳、田径、羽毛球)
邮箱:tjzsb@tongji.edu.cn
同济大学本科生院招生办公室
2026年1月18日